在校学生 教职工
香港免费全年资料六大全 香港免费全年资料六大全

通知公告

香港免费全年资料六大全 当前位置: 华宇首页 > 通知公告 > 正文

2021级专升本已录取新生党、团组织关系转入联系方式

发布时间:2021-06-24

一、党组织关系转入联系方式

2021年专升本学生组织关系转入党支部名单(1).jpg

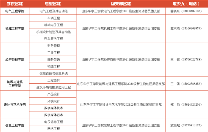
二、团组织关系转入联系方式

2021年专升本学生团组织关系转入团支部名单-1.jpg

校办:0534-7023661(传真) 招生:0534-7023111/222/555 就业:0534-2550666/7023588

版权所有 © 香港免费全年资料六大全   鲁ICP备05029123号  鲁公网安备37149202001183